# Importing necessary libraries
import pandas as pd
import matplotlib.pyplot as plt
import seaborn as sns
from sklearn.model_selection import train_test_split
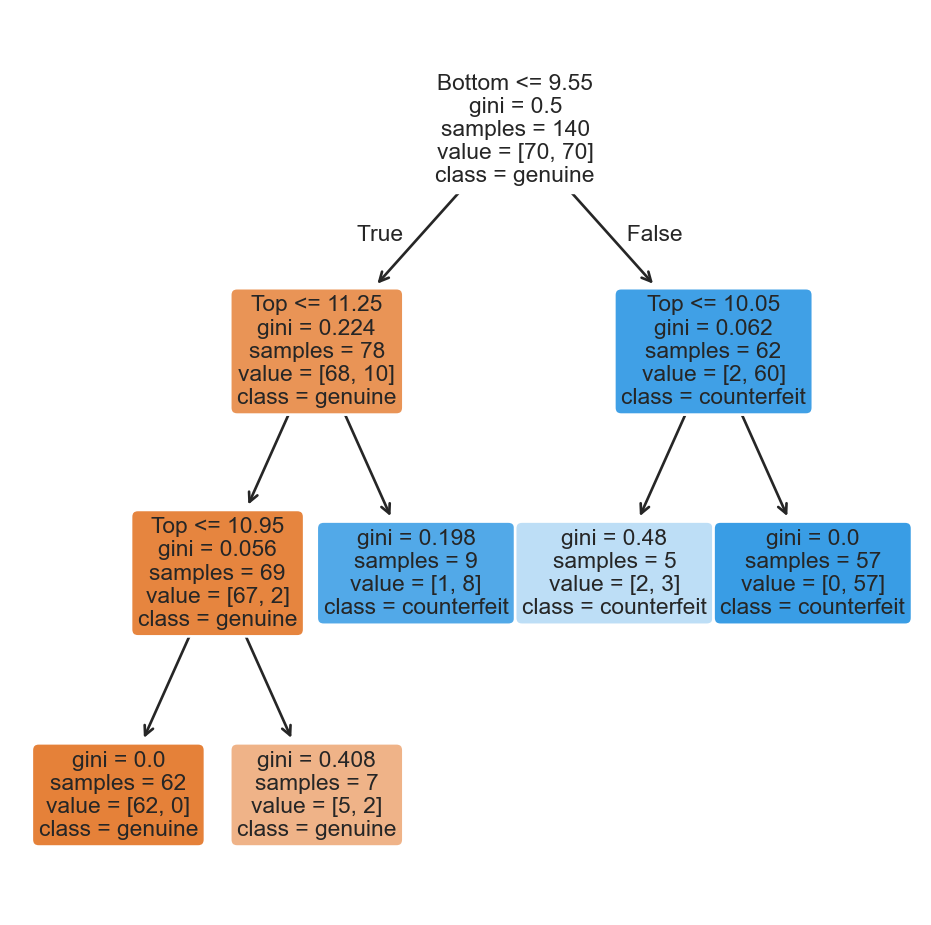
from sklearn.tree import DecisionTreeClassifier, plot_tree
from sklearn.neighbors import KNeighborsClassifier
from sklearn.preprocessing import StandardScaler
from sklearn.metrics import confusion_matrix, ConfusionMatrixDisplay
from sklearn.metrics import accuracy_score, recall_score, precision_scoreMain data science problems
Regression Problems. The response is numerical. For example, a person’s income, the value of a house, or a patient’s blood pressure.
Classification Problems. The response is categorical and involves K different categories. For example, the brand of a product purchased (A, B, C) or whether a person defaults on a debt (yes or no).
The predictors (\(\boldsymbol{X}\)) can be numerical or categorical.









































Comments
Accuracy is easy to calculate and interpret.
It works well when the data set has a balanced class distribution (i.e., cases 1 and 0 are approximately equal).
However, there are situations in which identifying the target class is more important than the reference class.
For example, it is not ideal for unbalanced data sets. When one class is much more frequent than the other, accuracy can be misleading.